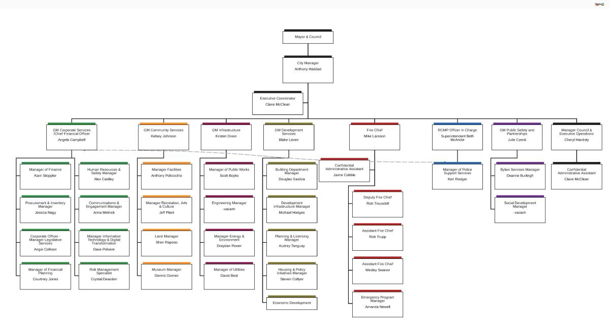
The City of Penticton's departments work together to support the community and deliver civic services. Contracted policing services are provided by the RCMP and arms-length services are offered through Penticton Public Library.
Hours of Operation
Customer service departments located at City Hall are open to the public Monday to Friday, 9:00 a.m. to 4:00 p.m. and most City departments' staff are available remotely Monday to Friday, 8:30 a.m. to 4:30 p.m. City Hall is closed over statutory holidays.
-
Report an Emergency: Dial 911
Report a Non-Emergency Issue: Report an Issue online.
Report a Power Outage (After Hours Answering Service): 250-490-2324
City After Hours Answering Service: 250-490-2324
Penticton RCMP: 250-492-4300
Penticton Fire Department: 250-490-2300
Departments
-
The Accounting Department provides strateÂgic financial leadership to the City as well as delivering transactional services and relevant reporting to both internal and external users for their decision making purposes, while maintaining controls to safeguard the City’s finanÂcial resources.
The Budget Department is responsible for coordinating with each City department to establish a 5 Year Financial Plan and ensures spending compliance with the Financial Plan. The Budget Department also coordinates end of year forecasts, annual updates to Fees and Charges, and annual Budget presentations to Council. Overall, we’re responsible for the financial administration of the City.
Key Pages
-
The Building & Licensing department helps to ensure that buildings are safe and that there are consistent standards for construction and development in Penticton. We also use licensing and other regulations to guide where various types of businesses may operate, and some specialized uses such as liquor licensing.
We interact regularly with residents, local businesses and other stakeholders, and provide information and education on how to meet the City’s and provincial regulations, and we enforce these requirements as needed.
Key Pages
- Building Permits
- Building Bulletins
- Energy-Efficient Buildings
- Property File Information
- Affordable Housing
- Building Bylaw Changes
Contact Us
Phone: 250-490-2501
Email: buildinginfo@penticton.ca -
Bylaw Services provide citizens with a variety of services related to regulatory issues, with the purpose of enhancing community safety and livability, and to complement police services. We are committed to the delivery of professional bylaw education and enforcement in a timely and effective manner.
Key Pages
- Bylaws Directory
- Report an Issue
- Make a Payment
- Animal Care & Control
- Parking
- Vacant Building Registration
- Graffiti
Contact Us
Hours of Operation: 6am - 10pm, 7 days a week
Office reception hours: 9am - 4pm (closed between noon and 1pm for lunch)
Phone: 250-490-2440
Email: bylaw@penticton.ca
-
Penticton’s Communication & Engagement team is focused on keeping our residents informed about operations in the City and new decisions and directions from Council. We engage with residents to seek input and help inform Council about community interests and priority.
Key Pages
Contact Us
Anna Melnick, Communications and Engagement Manager
Phone: 250-490-2586
Email: communications@penticton.ca -
The Development Engineering Department is responsible for reviewing infrastructure associated with building construction and land development.
Key Pages
- Subdivision & Development
- Development Cost Charges
- Road Widening, Earthworks, Blasting
- Engineering Application Forms
Contact Us
Phone: 250-490-2478
Email: development@penticton.ca -
The Development Services department is responsible for Economic Development, Land Management, Planning & Land Use, Development Engineering, Building & Licensing, and Bylaw Services. We have a unique situation in that we see many municipal processes from creation to implementation. We have the ability to positively impact new investment from the approval processes.
Key Pages
Contact Us
Email: development@penticton.ca
-
The Economic Development team strives to increase Penticton’s economic vitality. We work with stakeholders, such as businesses in our community and potential visitors, as well as with Council and City staff to identify opportunities for economic growth. Our focus is to attract new investment and business, support and assist existing businesses and enhance Penticton’s business climate.
Key Pages
- Start a Business
- Your Guide to Business
- Economic Profile
- Business Directory
- Resources
- Find a Job
- Business News & Events
Contact Us
Phone: 250-276-2165
Email: economic.development@penticton.ca -
The Electric Utility is owned and operated by the City of Penticton, providing electrical service to residential, commercial and industrial customers.
We're responsible for overseeing the operations, maintenance and ongoing improvement of the city’s electrical systems. We manage all electrical services from infrastructure and electrical distribution to metering, traffic signals and street lighting.
Key Pages
- Electrical Services
- Power Outages
- Billing and Account Inquiries
- Payment Options
- Automated Meter Reading
- Net Metering
Contact Us
Electrical Service Inquiries: 250-490-2535 or electric.utility@penticton.ca
Billing Inquiries: 250-490-2489 or utilities@penticton.caReport an Outage
- Monday - Friday, 7:30 a.m. - 3:00 p.m.: 250-490-2539 or electric.utility@penticton.ca
- After Hours: 250-490-2324
-
The Engineering department consists of the Design Branch, Water Treatment Branch and Wastewater Treatment Branch. We are responsible for the planning, design and construction administration of the road and pedestrian network, water distribution system, wastewater collection system and the drainage system.
We liaise with the Public Works, Electrical and Parks departments to deliver well-integrated services and ensure City infrastructure is well planned, appropriate, functional and affordable.
Key Pages
Contact Us
To report a non-emergency concern or suggestion, please fill out our Report an Issue form.
Engineering
Phone: 250-490-2521
Email: engineering@penticton.caFor urgent issues involving roads or sewers, contact:
Public Works
Phone: 250-490-2500
Email: publicworks@penticton.caFor questions about your tap water, contact:
Water Treatment Plant
Phone: 250-490-2560
Email: wtp@penticton.ca -
The Penticton Fire Department supports a safe community and enhances the quality of life for our citizens. We respond to emergencies including fires, medical emergencies, marine rescues, technical rope rescues and motor vehicle accidents to help minimise injuries and loss of life or damage to property.
We also help prevent fires and other emergencies through public education and inspections to ensure properties meet fire regulations and other safety requirements.
Key Pages
- Fire and Emergency Services
- Fire Safety
- Outdoor Burning & Permits
- Emergency Preparedness
- Become a Firefighter
Contact Us
Penticton Fire Department
Phone: 250-490-2300
Email: fire@penticton.caFire Hall Locations
- Fire Hall #201: 250 Nanaimo Avenue West
- Fire Hall #202: 285 Dawson Avenue
-
The Human Resources & Safety department strives to balance the needs of all City staff by developing and managing corporate programs. These include recruitment, labour relations, collective bargaining, training, staff development, payroll and benefits, and health and safety.
Our team encourages healthy working relationships, promotes personal and professional growth and development, and endeavours to employ the most competent staff, in order that we all successfully contribute to the City of Penticton.
Key Pages
-
The Information Technology & Geographic Information Systems department manages the City’s technology hardware and software infrastructure, enabling departments to deliver timely, efficient services to residents and customers.
We provide IT services and support to more than 400 users in the City departments and affiliated organizations, including Spectra Venue Management, Okanagan Hockey Group, Penticton Vees, Interior Health Authority, RCMP and Tourism Penticton. These users are spread across 16 buildings and connected through a City-owned fibre optic network.
Key Pages
Contact Us
Phone: 250-490-2400
Email: ask@penticton.ca -
The Land Management Department administers more than 500 City properties. We are responsible for leases, license-to-use and residential tenancies, beach and mobile truck vending, and negotiation of land sales and purchases.
Our staff ensures legal requirements are met for various land transactions. We draft, negotiate, attend to execution of land sales and register statutory right of ways and other various legal Land Title Office documents. We are also relied upon to provide legal research, data, title and company searches to all City departments.
Key Pages
Contact Us
Phone: 250-490-2514
Email: land@penticton.ca -
The Legislative Services Department carries out a wide variety of statutory responsibilities and ensures City decision making-processes maintain transparency, accountability, integrity and accessibility, while protecting personal and confidential information. Manages statutory notification processes, prepare, maintain and provide access to records of City business, including Council agendas, minutes, bylaws and policies, and is responsible for the coordination and conduct of local government elections.
Key Pages
Contact Us
Angie Collison, Corporate Officer
Phone: 250-490-2410
Email: angie.collison@penticton.ca -
At the Penticton Public Library, we have the mandate to promote literacy, meet the information needs of our community and offer programming opportunities for residents of all ages.
In addition to physical and digital book collections, which are the most traditional service offered at a library, we also offer technical services such as the Integrated Library System (Catalogue), information technology training and support, and reference services to assist with research. We also offer programs for adults, youth and children.
Key Pages
Contact Us
Penticton Public Library
285 Main Street, Penticton, BC, V2A 5E3
Phone: 250-770-7781
Contact the Penticton Library -
At the Penticton Museum & Archives, we are committed to the presentation, preservation and interpretation of Penticton’s history and heritage. We work with many local heritage and natural history groups and we are active in heritage and museum affairs provincially.
Within the Archives, we collect and preserve the documentary and photographic history of the region and serve as an important resource for researchers and City staff.
Key Pages
Contact
Penticton Museum & Archives
785 Main St, Penticton, BC, V2A 5E3
Phone : 250-490-2451
Email: chandra.wong@penticton.ca -
The Planning & Land Use department manages the long-range land use policy for the City, with the goal of achieving a liveable city with a high quality of life. We are often the first point of contact for development in the City.
We ensure that all development takes place in alignment with the City’s adopted bylaws and policies. In addition, Planning oversees the community sustainability program, including climate action commitments.
Key Pages
- Property Development
- Maps & GIS
- Affordable Housing
- Planning Reports & Statistics
- Official Community Plan
- Heritage Registry
Contact Us
Phone: 250-490-2501
Email: planning@penticton.ca -
We keep our community safe by providing clean, safe drinking water, a reliable sanitary sewer system, and storm-water drainage to help prevent flooding. We manage the roads in our community, as well as the parks and cemetery, and we collect your garbage and recycling.
Key Pages
Contact Us
To report a non-emergency concern or suggestion, please fill out our Report an Issue form.
The City Yards is located at 616 Okanagan Avenue East in Penticton. Our office hours are Monday to Friday, 7:30 a.m. to 3:00 p.m.
Phone: 250-490-2500
After-Hours Emergencies: 250-490-2324 -
In Procurement & Inventory Services, we assist departments with purchasing products and services to support City operations. We establish policies and procedures to ensure a competitive process that enables the City to get the best value, and we provide assurance of fair treatment for all businesses who work with the City.
Key Pages
-
Our mission as Penticton RCMP service is to serve and protect the community, and work in partnership with the community to deliver a responsive and progressive police force. We promote respect for rights and freedoms, the law and democratic traditions, and we treat all people equally and with respect in accordance with our core values.
Key Pages
- Penticton RCMP Detachment
- Penticton RCMP News Updates
- Report a Crime
- Community Programs
- Theft Prevention
- Volunteer Opportunities
Contact Us
Penticton RCMP Detachment
1168 Main St., Penticton, BC, V2A 5E8
Office Hours Of Operation (General Services): Monday to Friday, 8 a.m. to 5 p.m.
Fingerprints Hours Of Operation: Monday to Friday, 9 – 10:45 a.m.
Emergencies: 911
Phone (Non-Emergency): 250-492-4300 -
The Recreation Department aims to contribute and enhance your quality of life through planning, management and delivery of recreation, sports events and active living opportunities. We partner with volunteers, community members and private sector providers to support recreation.
Key Pages
Contact Us
Phone: 250-490-2426
Email: rec@penticton.ca -
The Facilities department is responsible for planning, design, construction, operations and maintenance of more than 30 City-owned buildings. We ensure they operate at optimum efficiency.
Key Pages
- Recreation Facilities
- Penticton Community Centre
- McLaren Arena
- Facility Rentals
- Programs & Registration
- Accessible Recreation
- Sports Facilities
Contact Us
Phone: 250-490-2426
Email: rec@penticton.ca -
The Revenue & Collections department is responsible for billing and collecting a variety of service fees and taxes. This includes fees for the City’s electricity, water and sewage as well as property taxes.
Key Pages
Contact Us
Billing & Property Taxes
Phone: 250-490-2485
Email: taxclk@penticton.caUtilities (Electric & Water)
Phone: 250-490-2489
Email: utilities@penticton.ca -
The Sports & Events team works to promote the City of Penticton as an event destination. We help contribute to a healthy and vibrant community by attracting, developing and managing events in the City.
Key Pages
- Events
- Sport & Event Tourism
- Host an Event
- Facility Rentals
- Plan an Outdoor Event
- Outdoor Event Guide
- What’s Happening
- Sports
Contact Us
Sports & Events
Phone: 250-276-2165
Email: events@penticton.ca -
Environmental Health Services department is responsible for the implementation of the Community Climate Action Plan and Corporate Energy and Emissions Plan, and oversees the City's solid waste collection and RecycleBC programs.
Key Pages
Contact Us
Phone: 250-490-2527
Email: climate@penticton.ca -
Council and Executive Operations is the interface between Council and the organization. This department works with the Chief Administrative Officer, senior leadership team and staff to advance the directives of Council. Day-to-day, this department manages Council operations, orientation, training, planning, schedules, communications, events, and correspondence and works to resolve issues broad forward by the community. This department also facilitates intergovernmental relations including with First Nations and provincial and municipal government partners and agencies.
Key Pages
Contact Us
Council & Executive Operations
Phone: 250-490-2403